重庆AG公司控股(集团)门户网站
AG公司
接待会见AG公司官方网站!
今天是2025年11月12日 星期三
设为首页
/
加入收藏
/
联系AG公司
首页
党的二十大精神
新闻动态
党建视野
政策宣传
工业展示
资产盘活专区
集团概况
公示通告
联系AG公司
公示通告
公示通告
联系AG公司
电话:023-67281257
邮编:401120
地点:重庆市两江新区黄山大道67号信达国际E栋15楼
您目今的位置:
首页
>
公示通告
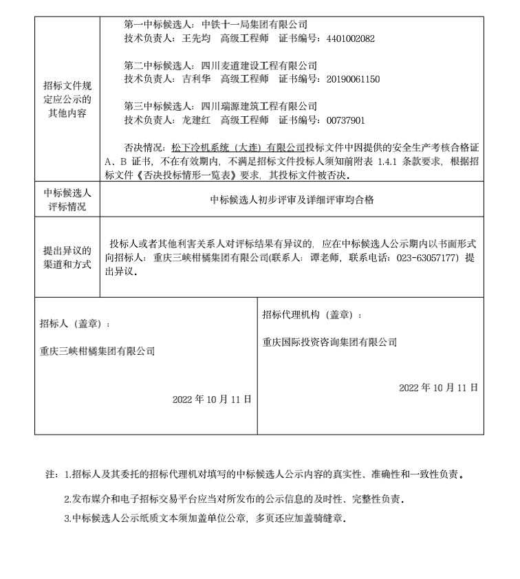
“三峡柑橘”重庆区域分拨中心中标候选人公示
揭晓时间:2022-10-11
浏览次数:
上一篇:
重庆市农业生产资料(集团)有限公司关于招聘1名出纳岗的通告
下一篇:
“三峡柑橘”重庆区域分拨中心招标通告
返回首页
版权所有:AG公司
渝ICP备16011560号-1
地点:重庆市两江新区黄山大道67号信达国际E栋15楼
邮编:401120
电话:023-67281257
网站地图